熱線:021-66110810,66110819
手機:13564362870

熱線:021-66110810,66110819
手機:13564362870
【摘要】:石墨烯以其優異的導電性、超大的比表面積、良好的生物相容性而在電化學領域有著廣泛的應用。將石墨烯引入到碳纖維表面而制成石墨烯修飾的微電極不但可以增大電極的比表面積,而且可以利用石墨烯自身的電催化性質,從而改善微電極的電化學性能。同時,為了證明這個微電極作為制備電化學傳感器的基底的普適性,在其上再修飾其他材料來制成基于微電極的電化學傳感器的研究也是很有意義的。基于以上觀點,本文共分為兩個部分。
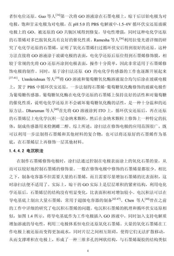
1.通過電沉積的方法在碳纖維表面修飾一層石墨烯膜,通過改變沉積時間可以控制石墨烯的修飾量,并研究了制備過程中石墨烯層的結構變化。然后將制備的石墨烯修飾的碳纖維(GCF)制成石墨烯修飾的碳纖維微電極(GCFME),研究發現其對多巴胺氧化有良好的電催化效應,隨后利用微分脈沖伏安法對多巴胺(DA)進行檢測,在當DA濃度在1.0μM~100.0μM之間,DA的氧化峰電流與DA的濃度呈線性關系,檢測靈敏度為0.81nAμM-1,檢測限為0.5μM。
2.利用浸泡法在GCF上引入血紅蛋白(Hb)分子,制成Hb/GCFME電化學傳感器。Hb在GCFME上保持良好的生物活性以及對底物H2O2的電催化性質。我們利用計時電流法對H2O2進行檢測。當H2O2的濃度在8.0~214.0μM之間,還原電流與H2O2的濃度呈線性關系,檢測限為2.0μM,表觀Michaelis-Menten常數Kmapp為0.08mM。隨后我們又在GCF上成功引入酶、復鹽、導電高分子、金屬納米粒子等不同類型的材料,這些材料在GCFME上均能表現出自身的電化學活性,說明GCF可以像玻碳電極一樣作為一個普遍適用的基底,應用于微型電化學傳感器的制備中。
相關新聞