熱線:021-66110810,66110819
手機:13564362870

熱線:021-66110810,66110819
手機:13564362870
研究簡介:液態畜禽糞便儲存過程中釋放的溫室氣體,尤其是甲烷,對全球變暖有顯著貢獻。準確預測這些排放對于評估糞便管理策略的環境影響至關重要。然而現有模型在描述碳損失動態時,往往忽略了表面呼吸這一關鍵過程。表面呼吸可能通過消耗氧氣顯著影響碳損失和甲烷排放,尤其是在有氧條件下。因此本研究通過實驗和模型相結合的方法,系統地研究了表面呼吸對豬糞降解和碳排放的影響。研究人員設計了三個主要實驗:儲存孵化實驗、厭氧消化實驗和氧氣微剖面實驗。在儲存孵化實驗中,豬糞在10°C和20°C下分別在有氧和厭氧條件下孵化283天,期間持續監測甲烷和二氧化碳的排放。厭氧消化實驗則在38°C下進行,以評估表面呼吸對后續厭氧消化過程中生物氣體潛力和有機物可降解性的影響。氧氣微剖面實驗通過測量不同豬糞表面附近的氧氣消耗,驗證了儲存孵化實驗中表面呼吸速率的測量結果,并評估了不同豬糞之間的變異性。研究人員主要對豬糞降解過程中的碳排放問題,旨在通過實驗測量和模型模擬相結合的方法,深入探究豬糞在好氧和厭氧條件下的降解特性及其對甲烷(CH4)和二氧化碳(CO2)排放的影響。研究的核心目標是量化表面呼吸速率,并評估其在農場規模上對碳損失和甲烷排放的貢獻,以期提高現有溫室氣體排放模型的準確性和可靠性。本研究提高了對豬糞碳轉化過程的理解,還為改進現有的農場規模溫室氣體排放模型提供了科學依據。通過明確考慮表面呼吸這一關鍵過程,可以更準確地評估糞便管理策略的環境影響,為減少溫室氣體排放提供支持。
Unisense微電極測定系統的應用
Unisense微電極被用于測量豬糞表面的氧氣濃度梯度,以估算表面呼吸速率。使用Unisense的Clark型微電極,分別在2020年3月和2023年7月對五種不同的豬糞進行氧氣微剖面測量。這些豬糞在不同的條件下儲存和老化,以評估表面呼吸速率的變異性,并比較不同測量方法的結果。微電極的尖端分別為25微米和10微米,測量時以25微米或10微米的步長進行,每單位深度測量3秒。通過測量氧氣在豬糞表面的濃度梯度,結合已知的氣體擴散系數,利用Unisense微電極系統自動計算出氧氣的擴散通量,即表面呼吸速率,從而能夠在微米級空間分辨率下實時監測氧氣濃度梯度,從而精確計算呼吸速率。
實驗結果
在有氧條件下,豬糞的揮發性固體(VS)損失顯著高于厭氧條件,且高溫下損失更為明顯。例如,在20°C有氧條件下,VS損失達到了39%,而在10°C有氧條件下為19%。甲烷排放量在20°C時比10°C時高出10倍以上,但與有氧或厭氧條件無關,表明碳源的可用性不是產甲烷微生物的限制因素。二氧化碳排放量在有氧條件下顯著更高,表明大量碳通過表面呼吸轉化為二氧化碳。表面呼吸速率在10°C和20°C時分別為18.1±3.5 g CO2 m?2 day?1和37.1±13.1 g CO2 m?2 day?1。表面呼吸顯著減少了豬糞中的有機物含量,且這種影響是溫度依賴的。甲烷排放未受表面呼吸影響,表明碳源的可用性不是產甲烷微生物的限制因素。表面呼吸速率與氧氣消耗的微傳感器測量結果一致。通過模擬,發現表面呼吸在典型豬舍和戶外儲存中的碳損失中占有顯著比例,這強調了在溫室氣體排放模型中考慮表面呼吸的重要性。
圖1、(1)用殘留的豬糞漿和不同的頂空氣體進行儲存孵化實驗,以誘導好氧或厭氧糞污表面;(2)厭氧消化實驗,實驗結束后接收貯藏孵化實驗中殘留的豬糞;(3)氧微觀剖面實驗,其中表面呼吸速率是根據糞污表面的氧氣梯度估計的,以便與儲存培養實驗估計的表面呼吸速率進行比較。估計的地表呼吸速率在農場規模的模型中實施,該模型用于評估地表呼吸對農場規模OM(有機物)水平甲烷和二氧化碳排放的影響。
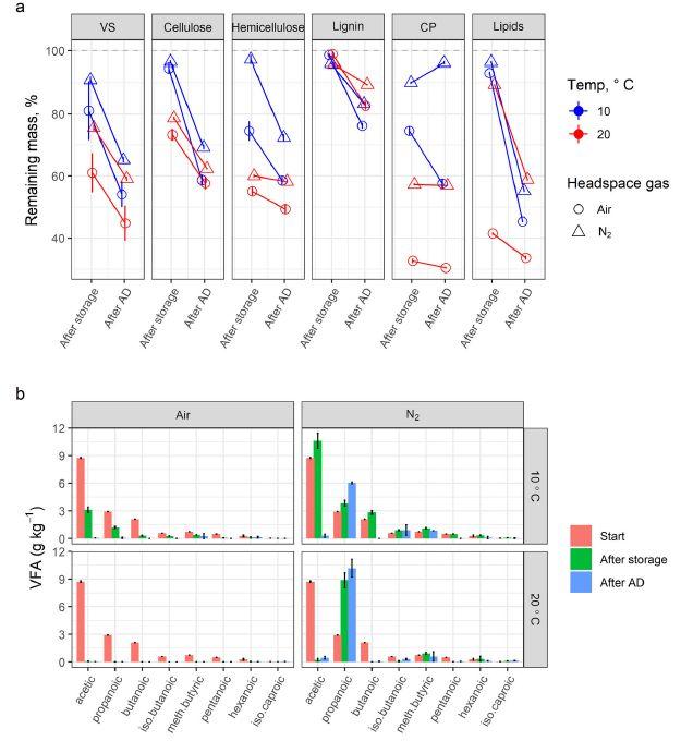
圖2、(a)有機物在儲存283天和隨后在38°C下厭氧消化(AD)172天,作為原始初始質量的分數降解。溫度和頂空交換氣體是指儲存實驗期間的條件。(b)實驗開始時和儲存283天后以及隨后在38°C下AD后豬糞漿中的揮發性脂肪酸濃度。條形和誤差線表示均值±標準差(n=4)。VS,揮發性固體;CP,粗蛋白。
圖3、(a)豬糞貯藏實驗中CH4和CO2及其摩爾分數的排放率,以每瓶貯藏實驗開始時的揮發性固體(VS)質量歸一化。將糞便在10°C(紅色)或20°C(藍色)下與空氣或N作為頂空交換氣體一起孵育。(b)貯藏實驗后厭氧消化階段的CH排放率。在厭氧消化過程中,所有處理均在38°C下與頂空N一起孵育,顏色是指在儲存實驗期間之前孵育的溫度(紅色=20°C,藍色=10°C)。數據以平均值±標準差(n=4)表示。
圖4、在室溫下孵育長達3天的不同豬糞中的氧含量分布。
圖5、使用參數集v2.0的厭氧生物降解模型(ABM)模擬丹麥豬舍和室外糞便儲存的CO2源和CH4排放。排放的中斷或短期下降與從渠道(谷倉)和儲罐(儲存)中去除泥漿有關。
結論與展望
液體畜禽糞便儲存產生的溫室氣體排放對全球變暖有很大影響。準確的農場規模模型對于預測這些排放和評估糞便管理策略至關重要,但它們依賴于描述碳損失動態的多個參數。表面呼吸可能會顯著影響碳損失和甲烷排放,但當前模型并未明確包含,研究人員進行了實驗來測量豬糞表面呼吸速率及其對有機物降解以及甲烷和二氧化碳排放的影響。糞便在10°C或20°C的好氧或厭氧條件下孵育283天,同時測量甲烷和二氧化碳排放量。然后在38°C下厭氧消化。表面呼吸降低了有機質含量,并且效果與溫度有關。甲烷排放不受表面呼吸的影響,這表明底物的可用性對甲烷生成沒有限速。在10°C時,表面呼吸速率為18.1±3.5 g CO mday)和37.1±13.1 g COmdayat 20°C(平均值±標準差),并且與不同糞便表面耗氧量的微傳感器測量值一致。基于這些結果,將溫度和表面積依賴性呼吸納入現有的厭氧生物降解模型(ABM)中。模擬表明在典型的豬舍中,表面呼吸占碳損失的29%,在室外儲存中占8%。為各種碳轉化(例如表面呼吸)開發和改進算法對于評估甲烷排放的潛力和確定控制農場規模排放的變量至關重要。
Unisense微電極提供了高空間分辨率和高靈敏度的氧氣濃度測量,能夠在微米級別上檢測豬糞表面的氧氣梯度。這對于精確估算表面呼吸速率至關重要,因為表面呼吸是影響碳損失和甲烷排放的重要因素,由于采用了非侵入性特性允許在不破壞豬糞結構和生理活性的情況下進行測量。這確保了測量結果能夠真實反映豬糞在自然狀態下的呼吸活動。這對于理解豬糞在不同條件下的呼吸活動及其對環境變化的響應具有重要意義,提高了對豬糞碳轉化過程的理解,還為改進現有的農場規模溫室氣體排放模型提供了科學依據。通過明確考慮表面呼吸這一關鍵過程,可以更準確地評估糞便管理策略的環境影響,為減少溫室氣體排放提供支持。此外研究數據和代碼已在GitHub上公開,便于其他研究人員進行驗證和進一步研究。
相關新聞