熱線:021-66110810,66110819
手機:13564362870

熱線:021-66110810,66110819
手機:13564362870
研究簡介:破骨細胞介導的骨代謝是維持骨骼系統基本生理功能的精心策劃的過程。破骨細胞過度活躍是骨疾病的典型特征,包括骨質疏松、腫瘤骨轉移、牙周病和類風濕性關節炎相關的關節破壞,而破骨細胞活性過低可誘發石骨癥。破骨細胞分化障礙可導致骨折時骨不連、骨愈合延遲和假體松動。為了充分利用前破骨細胞的功能,人們已經探索了許多策略來阻止破骨細胞在前破骨細胞階段的分化,其中大多數是通過全身或局部應用外源性細胞因子、肽、藥物和甚至基因編輯。然而由于倫理問題和臨床上未知的副作用,這些方法很難實施。研究證明,硬度增加有助于破骨細胞通過細胞骨架排列分化。然而基質硬度調節破骨細胞分化的機制仍不清楚,需要通過體內驗證實驗。研究人員提出調節基質剛度可能是準確調節破骨細胞分化的策略。制備了具有不同骨組織生理硬度的水凝膠,并探討了基質硬度如何在體外和體內調節單核細胞/巨噬細胞向前破骨細胞/破骨細胞的分化。結果顯示,隨著水凝膠硬度從2.43 kPa(接近骨髓生態位硬度)增加到68.2 kPa(未成熟骨組織硬度),破骨細胞形成得到促進。從機械角度來看,隨著基質硬度的增加,整合素β3響應的RhoA-ROCK2-YAP信號逐漸受損,從而促進NF-κB信號,從而促進破骨細胞分化。由于機械轉導部分受損,破骨細胞分化在具有相似血管硬度的水凝膠上的破骨細胞前階段停止,導致破骨細胞前觸發H型血管侵襲和小鼠股骨遠端缺損的骨再生。本研究工作總結了種植體硬度對破骨細胞命運的調節模式,并提出了一種調節破骨細胞的新策略。
Unisense氧氣微電極系統的應用
測量氧含量以功能評估骨缺損中的血管向內生長。使用微電極系統(Unisense)來確定氧分壓。用異氟烷麻醉小鼠,然后脫毛并暴露。氧傳感器微電極(100μm)依次用飽和氧溶液和無氧溶液進行校準。然后將微電極小心地注入骨缺損處,由馬達控制器控制微電極的深度為500μm。測量骨髓腔中的氧分壓作為對照。
實驗結果
提出調節基質剛度可能是調節體外和體內破骨細胞生成的有效方法。研究發現增加基質硬度通過抑制整合素介導的機械轉導來促進破骨細胞生成。值得注意的是,由于機械傳導部分受阻,只有具有與血管相似硬度的基質才能促進前破骨細胞分化,促進血運重建和骨再生。本研究工作為破骨細胞生成的精確調節提供了一種新策略,并使能夠進一步開發基于基質剛度的骨疾病策略。
圖1、具有不同硬度的GelMA水凝膠的表征。(a)紫外線交聯GelMA水凝膠制備方案。(b)通過FTIR-ATR分析明膠和GelMA的化學結構。(c)1 H NMR(D2O)明膠和GelMA的核磁譜。粉紅色和淡粉紅色分別代表甲基丙烯酰和賴氨酸信號。(d)GelMA組成、交聯時間和每組的平均剛度。右圖顯示了代表性的壓縮應力應變曲線。C和T分別表示GelMA含量和交聯時間。(e)接種在水凝膠上的BMM的活/死染色顯示均勻分布,所有組中幾乎沒有死細胞。(f)通過MTT測量細胞活力(n=3)。深色虛線代表平板上細胞的活力。
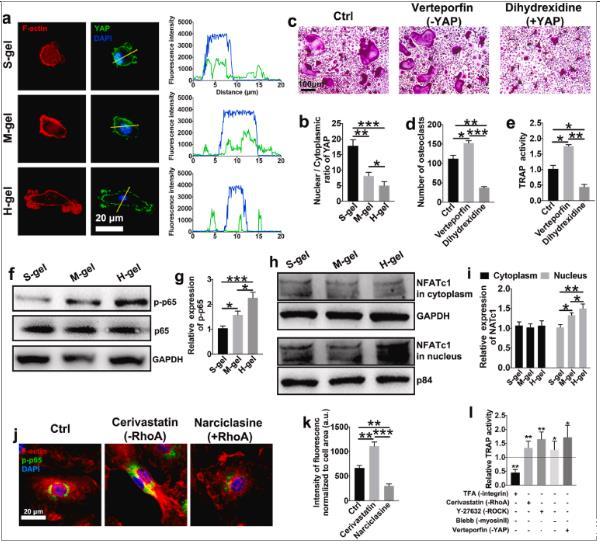
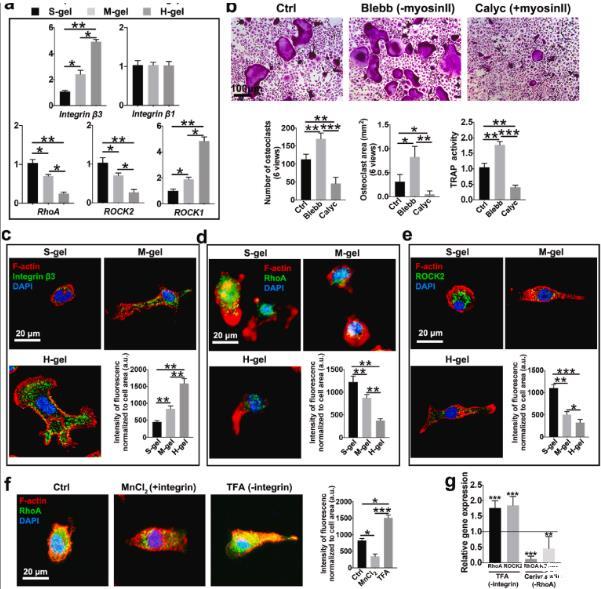
圖2、H-gel促進整合素β3表達并減弱RhoA信號傳導。(a)指定水凝膠上的相對機械轉導mRNA表達(n=3)。(b)M-gel組培養的破骨細胞的代表性TRAP染色圖像。對破骨細胞數量(n=6)、破骨細胞面積(n=6)和TRAP活性(n=3)進行量化。Blebb:用blebbistatin培養細胞以抑制肌球蛋白II活性。Calyc:用花萼蛋白A處理細胞以激活肌球蛋白II活性。(c)具有不同硬度的水凝膠上RANKL刺激的細胞中F-肌動蛋白(紅色)、整合素β3(綠色)和細胞核(藍色)熒光染色的代表性圖像(n=6)。(d)RANKL刺激細胞在所示水凝膠上染色的F-肌動蛋白(紅色)、RhoA(綠色)和細胞核(藍色)的熒光顯微照片和分析。(e)在不同硬度的水凝膠上孵育BMM 3天后,用F-肌動蛋白(紅色)、ROCK2(綠色)和細胞核(藍色)染色的細胞的代表性免疫熒光圖像和分析(n=6)。(f)F-肌動蛋白(紅色)、RhoA(綠色)和細胞核(藍色)的免疫熒光染色和分析。將細胞在96孔玻璃板上孵育。氯化錳2、整合素激活劑。TFA,整合素抑制劑。(n=6)。(g)用所示抑制劑處理后RhoA和ROCK2的相對基因表達。
圖3、H-gel損害機械感應,從而促進NF-κB信號傳導。(a)YAP(綠色)、F-肌動蛋白(紅色)和細胞核(藍色)染色的代表性免疫熒光顯微照片。線圖顯示黃色箭頭指示的區域的YAP和DAPI共定位。(b)YAP核定位通過核/細胞質熒光強度的比率來測量。(n=6)。(c)用維替泊芬(YAP抑制劑)或二羥西定(YAP激動劑)處理的破骨細胞的代表性TRAP染色圖像。細胞在M-gel組上孵育。(d)量化與指定試劑一起孵育的破骨細胞的數量。(e)測量TRAP活性。(f)在RANKL存在下在所示水凝膠上孵育15分鐘后,對單核細胞/巨噬細胞磷酸化p65的相對水平進行蛋白質印跡分析。(g)p-p65水平與總p65水平的量化(n=3)。(h)檢測細胞質(GAPDH作為細胞質加載對照)和細胞核(p84作為核加載對照)中的NFATc1水平,并(i)進行定量(n=3)。(j)RANKL刺激的BMM中F-肌動蛋白(紅色)、p-p65(綠色)和細胞核(藍色)的代表性免疫熒光染色。西立伐他汀,RhoA抑制劑。水仙環素,RhoA激活劑。(k)p-p65熒光強度的量化,標準化為細胞大小(n=6)。(l)在H-gel上與M-CSF和RANKL一起孵育3天后,用所示抑制劑處理細胞過夜,然后進行TRAP活性測量。
圖4、抑制力傳導促進骨膜上破骨細胞的生成。(a)骨膜注射西立伐他汀和RANKL的圖示。治療1周后,取出股骨并用TRAP和YAP染色以評估力轉導和破骨細胞發育。(b)代表性TRAP染色圖像,右圖顯示西立伐他汀組中黑色輪廓區域的放大。(c)骨膜骨表面前破骨細胞和(d)多核破骨細胞的定量(n=6)。(e)TRAP(紫色)、YAP(綠色)和DAPI(藍色)的代表性免疫染色圖像。CB和P代表皮質骨和骨膜。(f)骨膜上YAP+細胞的數量(n=6)。(g)TRAP+的數量骨膜上的細胞(n=6)。(h)RANKL處理的骨膜的TRAP染色圖像,右圖顯示RANKL組中黑色輪廓區域的放大。(i)骨膜骨表面上的前破骨細胞和(j)破骨細胞的定量(n=6)。P和C分別代表骨膜和皮質骨。
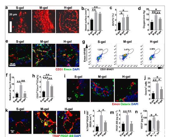
圖5、M-gel通過前破骨細胞促進血管生成和骨生成。(a)骨缺損血管造影的代表性圖像。(b)容器表面的量化(n=6)。(c)血管體積的相對定量(n=6)。(d)植入8周后,通過尖端直徑為100μm的微電極(Unisense,丹麥)測量骨缺損中的氧分壓張力(n=6)。虛線代表正常骨髓中的氧分壓。(e-f)CD31(綠色)、內粘蛋白(Emcn)和DAPI(藍色)的代表性免疫染色圖像和分析。具有CD31 hi Emcn hi(黃色)的細胞代表植入2周后的H型血管(n=6)。(g–h)流式細胞術圖和CD31 hi Emcn百分比分析hi內皮細胞(n=6)。(i–j)Emcn(紅色)、Osterix(綠色)和DAPI(藍色)的免疫染色。骨修復2周后對Osterix+細胞進行定量(n=6)。(k–l)用TRAP(紅色)、PDGF-BB(綠色)和DAPI(藍色)染色的免疫熒光圖像。植入2周后骨缺損骨表面PDGF-BB+和TRAP+細胞數量的定量(n=6)。(m)植入2周后骨缺損中的PDGF-BB水平和(n)VEGF水平(n=6)。
結論與展望
破骨細胞普遍參與骨穩態,其異常會導致骨疾病,例如骨質疏松癥。由于破骨細胞的不受控制的管理,當前的生化信號分子臨床策略經常擾亂先天骨代謝。因此迫切需要一種精確調節破骨細胞分化的替代策略。為此,本研究提出了一個假設,即機械刺激可能是一種潛在的策略。在這里本論文研究人員創建了一種水凝膠來模仿生理骨骼微環境,其剛度范圍為2.43kPa至68.2kPa。徹底研究了基質剛度對破骨細胞行為的影響。結果表明,基質硬度可用于在體外和體內指導破骨細胞的命運。特別是增加的基質硬度抑制了整合素β3響應的RhoA-ROCK2-YAP相關的機械轉導并促進破骨細胞生成。值得注意的是,中等硬度水凝膠(M-gel)具有與血管相同的剛度(范圍為17.5 kPa至44.6 kPa),通過部分抑制力傳導來促進前破骨細胞發育,從而促進骨缺損小鼠的血運重建和骨再生。此研究工作提供了一種通過選擇最佳基質剛度來精細調節破骨細胞分化的創新方法。