熱線:021-66110810,66110819
手機:13564362870

熱線:021-66110810,66110819
手機:13564362870
研究簡介:植物通過脫落的根系細胞、組織、粘液和各種滲出的有機化合物將40-60%的光合固定碳(C)直接輸送到根部和相關微生物中。大氣中二氧化碳濃度的升高預計會增加根分泌物的數量,并改變根分泌物釋放到土壤中的成分。研究人員似乎還不太清楚改變輸入會在多大程度上導致原生(或“舊的”)有機碳的凈損失。因此需要存在一種更好地理解土壤中碳損失的潛在機制,這對于預測大型土壤碳儲量如何應對全球變化做出反應至關重要。本論文的研人員通過測試了根際碳礦化的加速(即啟動效應)是否是由滲出物從保護性的礦物-有機結合中釋放碳的能力所促進的。并提出了另一種方法可導致等量或更大的碳損失的機制。
Unisense微電極系統的應用
克拉克型氧氣微電極(OX-100,Unisense)測量根際附近的O2濃度分布。氧氣微電極的尖端直徑為100um,相應時間小于1s。氧氣微電極在測量前后分別在0.1M的NaOH中加入抗壞血酸鈉(0%O2飽和度)和空氣鼓泡水(100%O2飽和度)進行線性校準。氧氣微傳感器安裝在微操作器控制臺上(MM33-2)上,并連接到主機上,氧氣微電極插入離根際不同距離位置處(0.5、1、5和15mm)的氧濃度值。
實驗結果:研究表明土壤中增加根系分泌物溶液的投入可能會導致土壤中碳的凈損失,而這種刺激的微生物碳礦化作用(“啟動”)通常有一種合理化假設理論,即滲出物提供了一個現成的原生土壤碳分解的生物可利用能量供應(共代謝)。研究發現了一種常見的根分泌物草酸會促進使有機化合物從與礦物的保護性聯系中釋放出來而造成的碳損失。通過加強微生物對以前的礦物保護化合物,這種間接機制會加速碳損失,不僅僅是簡單地增加提供更有利的基材。
圖1、圖中表示了根際土壤碳(“啟動物”)的微生物礦化加速機制。圖a表示了減少滲出物的化合物(例如單糖)通過促進微生物的生長和活動共代謝,從而增加了碳礦化分解體群落的整體生理潛力。微生物對氮的需求增加或群落結構的連續變化,也可能有助于礦化率的提高。圖b表示的是另一種機制,與礦物相關聯的大量的土壤碳無法與微生物連接。根分泌物可以作為配體(例如有機酸),通過與保護性礦物相的絡合和溶解反應,有效地釋放碳,從而促進其對微生物的接近性,并通過微生物礦化加速其從系統中的損失。而微生物耗氧量可通過降低氧化還原電位、Eh、促進SRO礦物還原性溶解。
圖2、根系分泌物對人工根際土壤的影響。圖a表示的是草酸添加引起的根際效應照片與未添加的對照進行比較。白色箭頭表示提供根系分泌物溶液所處的人工根的位置。圖b表示的是對于不同的根系分泌物溶液處理后,O2濃度作為離根際距離的函數圖。圖中星號的位置表示平均O2濃度明顯低于對照組。插圖顯示了每次根系分泌物溶液處理根際時對應的特異性呼吸速率。
圖3、根系分泌物的性質及其預測對微生物的碳利用效率的測試(CUE)和生化需氧量的影響
圖4、根系分泌物對土壤總碳和保護性礦物相的影響。圖a表示的是總土壤碳C的相對變化率。圖b表示的是鐵和鋁在金屬有機配合物(MOCs)和短程有序(SRO)相中的結合表現為離根距離的函數圖。處理效果計算為每一對應的距離和對照樣品濃度之間的差異百分比。
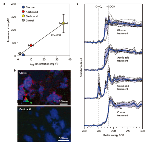
圖5、根系分泌物溶液對孔隙水中金屬-有機絡合物的影響。圖a表示的是碳在孔隙水中的移動與溶解的鐵濃度有關。圖b表示了從對照組和草酸處理中收集的鈣和鐵與溶解有機碳有關聯。所形成的圖是在各自的吸收邊緣能量之上和之下收集的兩幅圖像掃描的差異圖。圖c表示的是孔隙水中碳的K-edge NEXAFS譜。其中感興趣的離散區域的光譜用虛線表示,藍色線和陰影區域分別表示平均值和標準差。
總結:本論文主要討論了根系分泌物對土壤中的碳的保護作用,研究過程中使用了unisense氧氣微電極對根際周圍加入不同的滲入液(草酸、葡萄糖等)后對應的氧濃度剖面分布進行了測試,從而確定了根系分泌物對根際微區微生物呼吸速率的影響,獲得的氧濃度剖面表明了草酸的加入顯著降低了周圍土壤微生物對O2的利用的有效性,其影響的最高深度可達5mm,而葡萄糖和乙酸的添加量則局限在1.5 mm處。草酸處理中的土壤內的微生物呼吸作用超過使用葡萄糖的效果。這也進一步證明了根際碳礦化的加速(即啟動效應)是由滲出物從保護性的礦物-有機結合中釋放碳的能力所促進。并發現了一種由根、根相關的真菌和細菌產生的有機酸(草酸),具有較強的金屬絡合能力,對微生物的生物能利用有限。根際上述的相關實驗結構,研究人員發現一種常見的根分泌物草酸會促進使有機化合物從與礦物的保護性聯系中釋放出來而造成的碳損失。而通過加強微生物與以前的礦物保護化合物,這種間接機制會加速碳損失的過程,該研究結果也為“啟動”現象背后的生物-非生物耦合機制提供了一些見解,并挑戰了關于礦物質相關的碳是受微生物保護的假設機制。從以上研究內容來看,unisense微電極剖面系統在根際相關的機制研究方面具有很好的應用價值,為相關研究人員探索植物根際的相關領域研究提供了一種重要的技術支持。
相關新聞