熱線:021-66110810,66110819
手機:13564362870

熱線:021-66110810,66110819
手機:13564362870
Low concentrations of copper oxide nanoparticles alter microbial community structure and function of sediment biofilms
低濃度氧化銅納米顆粒改變了沉積物生物膜的微生物群落結構和功能
來源:Science of the Total Environment 653 (2019) 705–713
論文摘要
本研究探討了低濃度氧化銅納米顆粒(CuO NPs)對淡水沉積物生物膜微生物群落結構和功能的影響。通過微宇宙實驗,暴露生物膜于1 mg/L的未涂層和腐殖酸(HA)涂層CuO NPs,并以Cu2?(Cu(NO?)?)作為陽性對照。研究發現,CuO NPs暴露5天后,生物膜內部出現高溶解氧(DO)區域,表明NPs抑制了氧呼吸活性。異養呼吸速率降低,細菌群落組成發生顯著變化,Anaerolineaceae、Acidobacteria等菌群豐度下降。PICRUSt預測的宏基因組分析顯示,碳水化合物和糖原生物合成代謝途徑被耗盡,胞外酶(如β-葡萄糖苷酶和L-亮氨酸氨肽酶)活性降低,表明CuO NPs對生物膜的生物地球化學過程(如碳氮循環)有負面影響。腐殖酸涂層通過減少NPs與微生物的直接接觸,減輕了毒性效應。
研究目的
本研究旨在:
評估環境相關濃度(1 mg/L)的CuO NPs對沉積物生物膜微生物群落結構(多樣性、組成)和功能(氧呼吸、異養呼吸、酶活性)的影響。
探究腐殖酸(HA)涂層對CuO NPs毒性的 mitigation 作用,以模擬自然有機質存在下的環境行為。
通過比較CuO NPs和Cu2?的效應,區分NPs自身毒性與其離子釋放的貢獻。
從微尺度(DO分布)和宏尺度(群落功能)揭示NPs對水生生態系統生物地球化學過程的潛在風險。
研究思路
研究采用“可控微宇宙實驗 + 多維度響應監測 + 機制闡釋”的思路:
實驗設計:從太湖采集沉積物和水樣,在實驗室微宇宙中培養生物膜2個月。設置4種處理:未涂層CuO NPs(1 mg/L)、HA涂層CuO NPs(1 mg/L)、Cu2?(2.35 mg/L,等價Cu含量)和空白對照。暴露6天后采樣分析。
原位微尺度測量:使用丹麥Unisense微電極系統原位測量生物膜-水界面的DO和pH微剖面(分辨率100 μm),揭示NPs對微環境氧動態的影響。
功能參數量化:測量異養呼吸速率、胞外聚合物(EPS)含量(多糖和蛋白質)和胞外酶活性(β-葡萄糖苷酶GLU、L-亮氨酸氨肽酶LAP、堿性磷酸酶AKP),評估NPs對生物膜代謝功能的影響。
微生物群落分析:通過16S rRNA高通量測序(Illumina MiSeq)分析細菌群落多樣性(Chao1、Shannon指數)和組成(門、屬水平),并使用PICRUSt預測宏基因組功能(KEGG途徑)。
數據整合:關聯微尺度DO變化與宏觀功能響應,結合HA涂層實驗,闡釋NPs的毒性機制及環境因素(有機質)的調節作用。
測量數據及其研究意義(注明來源)
研究測量了多維度數據,其意義和來源如下:
DO微剖面分布:
意義:直接揭示NPs對生物膜內部氧微環境的擾動。暴露5天后,未涂層CuO NPs處理組生物膜內部出現高DO區域(圖2C),表明NPs抑制了微生物的氧呼吸活性,反映了代謝功能受損。這種微尺度變化是NPs毒性的早期敏感指標。

來源:數據見圖2(Unisense微電極測量)。
異養呼吸(HR)和EPS含量:
意義:量化NPs對生物膜整體代謝功能的影響。未涂層CuO NPs顯著降低異養呼吸速率(表1),表明有機質氧化能力下降;EPS含量略有增加(不顯著),提示生物膜可能通過增加EPS分泌來防御NPs毒性。

來源:數據見表1。
胞外酶活性:
意義:反映NPs對關鍵生物地球化學過程(碳氮循環)的抑制。未涂層CuO NPs降低GLU(碳水化合物水解)和LAP(氮獲取)活性(表1),表明碳氮轉化功能受損,與預測宏基因組結果(碳水化合物代謝途徑耗盡)一致。
來源:數據見表1。
微生物群落多樣性和組成:
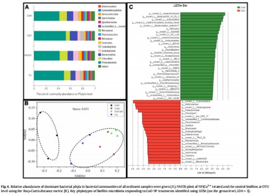
意義:顯示NPs對群落結構的破壞。未涂層CuO NPs降低Chao1和Shannon指數(圖3),減少Anaerolineaceae、Acidobacteria等厭氧菌豐度(圖4A、4C),表明NPs targeting 特定功能菌群,導致群落簡化。


來源:多樣性指數見圖3;群落組成見圖4。
預測宏基因組功能(KEGG途徑):
意義:從基因功能層面解釋NPs的毒性機制。未涂層CuO NPs耗盡碳水化合物代謝、糖原生物合成和次級代謝產物合成途徑(圖5),證實NPs干擾微生物的能量代謝和物質循環功能。

來源:數據見圖5。
結論
CuO NPs抑制生物膜代謝功能:通過抑制氧呼吸(DO微剖面變化)、降低異養呼吸和胞外酶活性,直接阻礙碳氮循環過程。
改變微生物群落結構:減少α-多樣性,特異性降低厭氧菌(如Anaerolineaceae)豐度,導致群落功能冗余下降。
毒性機制以NPs為主:Cu2?處理效應不顯著,表明毒性主要來自NPs自身而非離子釋放。
有機質減輕毒性:HA涂層通過靜電排斥和減少NPs-微生物接觸,顯著緩解毒性,提示自然水體中有機質可降低NPs風險。
環境啟示:低濃度CuO NPs可能破壞沉積物生物膜的生態系統服務(如營養循環),但在富有機質環境中毒性減弱。
使用丹麥Unisense電極測量數據的研究意義詳細解讀
在本研究中,丹麥Unisense公司的DO微電極系統被用于高分辨率(100 μm)原位測量生物膜-水界面的溶解氧(DO)微剖面(數據見圖2)。
詳細研究意義如下:
提供微尺度原位毒性證據:Unisense微電極以毫米級分辨率實時監測生物膜內部的DO分布,避免了采樣擾動。數據顯示,未涂層CuO NPs暴露5天后,生物膜內部特定位置(如站點7)出現意外的高DO區域(圖2C),DO滲透深度增加(~1000 μm)。這直接表明NPs抑制了局部微生物的氧呼吸活性,因為正常生物膜中DO會因微生物消耗而隨深度增加而降低。這種微環境變化是NPs毒性的敏感指標,先于宏觀功能(如異養呼吸)變化被捕獲。
揭示生物膜響應異質性:DO微剖面在8個測量位點顯示不均勻響應(圖2):僅部分位點(如站點7)出現高DO,其他位點變化不顯著。這反映了生物膜的結構和功能異質性:NPs可能因聚集傾向而在低洼區域(如站點7)積累,導致局部毒性更強。這種異質性強調在評估NPs風險時需考慮微尺度空間變異,而非依賴整體平均測量。
關聯毒性機制與功能抑制:高DO區域的出現與異養呼吸下降(表1)高度一致,證實NPs通過抑制微生物有氧代謝(可能通過膜損傷或酶失活)減少氧氣消耗。這為后續觀察到的代謝功能受損(如酶活性降低)提供了機制鏈接,形成了“NPs暴露 → 微環境DO升高 → 呼吸抑制 → 碳氮循環受阻”的因果鏈條。
驗證有機質的保護作用:HA涂層CuO NPs處理組中,DO微剖面無顯著變化(圖2D-F),與未涂層NPs形成鮮明對比。這證明HA涂層通過增強NPs分散性和減少生物接觸,緩解了毒性,凸顯了Unisense數據在評估環境因素(如有機質)調節NPs毒性方面的價值。
技術優勢與生態意義:Unisense微電極的原位、高分辨率測量能力使其成為研究生物膜-污染物相互作用的強大工具。本研究首次將微尺度DO動態與NPs毒性關聯,為發展早期生物指標(如DO微剖面異常)預警NPs污染提供了基礎。這些數據強調,即使低濃度NPs也能通過微環境擾動引發生態系統級聯效應,需納入風險評估框架。
綜上所述,Unisense微電極獲得的DO微剖面數據,為本研究論證CuO NPs對生物膜微尺度代謝功能的抑制提供了不可或缺的原位、實時證據,增強了毒性機制的可靠性和預測性。