熱線:021-66110810,66110819
手機:13564362870

熱線:021-66110810,66110819
手機:13564362870
Hydrogen attenuates radiation-induced intestinal damage by reducing oxidative stress and inflammatory response
氫通過減少氧化應激和炎癥反應來減輕輻射引起的腸道損傷
來源:International Immunopharmacology 84 (2020) 106517
1. 論文摘要核心內容
本研究證實 氫氣(H?)通過清除羥基自由基(·OH)和抑制線粒體凋亡通路,顯著減輕輻射誘導的腸道損傷:
體內效果:富氫鹽水(Hs)提高輻射小鼠生存率(圖1B),改善體重和攝食量(圖1C-D),減輕腸黏膜損傷(圖2A),降低炎癥因子(TNF-α、IL-6)和氧化應激標志物(MDA、8-OHdG)(圖3)。



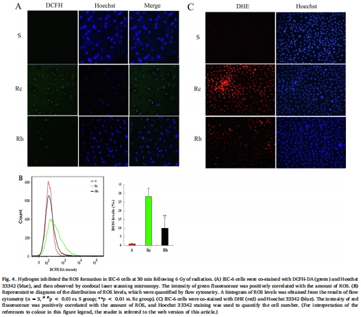
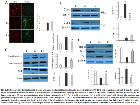
體外機制:富氫培養基(Hm)抑制IEC-6細胞ROS生成(圖4),維持線粒體膜電位(圖6A),阻斷細胞色素c釋放(圖6B)及caspase-3/9活化(圖6C),從而減少細胞凋亡(圖5)。



核心結論:氫氣通過抗氧化和抗凋亡雙重作用保護腸道,為放療副作用提供新型防護策略。
2. 研究目的
1.驗證氫氣能否緩解 輻射誘導的腸道損傷(如黏膜破壞、炎癥反應)。
2.闡明氫氣作用的 分子機制(聚焦ROS清除和線粒體凋亡通路)。
3.評估氫氣在 動物模型(致死/亞致死劑量輻射)和 細胞模型(IEC-6腸上皮細胞)中的保護效果。
3. 研究思路
1.體內實驗:
致死劑量輻射(15 Gy):監測生存率、體重、攝食量(圖1B-D)。
亞致死劑量輻射(10 Gy):分析腸黏膜病理(HE/BrdU/TUNEL染色,圖2)、血漿標志物(DAO/iFABP,圖2D-E)、氧化應激(SOD/MDA/8-OHdG,圖3A-C)及炎癥因子(TNF-α/IL-6/MPO,圖3D-F)。
2.體外實驗:
輻射損傷模型(6 Gy IEC-6細胞):檢測ROS(DCFH-DA/DHE,圖4)、細胞凋亡(Annexin V/PI,圖5D)、線粒體功能(JC-1,圖6A)及凋亡蛋白(Bax/Bcl-2/cytochrome c,圖6B-D)。
3.氫氣遞送驗證:
使用Unisense電極實時監測腸道黏膜氫濃度動態變化(圖1A)。
4. 關鍵數據及研究意義
(1) 氫氣遞送與藥代動力學(圖1A)
數據:腹腔注射Hs后5分鐘,腸道氫濃度達峰,25分鐘恢復基線。
意義:首次量化氫氣在靶組織的分布,為給藥方案提供依據。
(2) 生存與腸道功能改善(圖1B-D)
數據:Hs組生存率顯著提高(p=0.027),體重和攝食量高于輻射對照組(Rc)。
意義:氫氣緩解輻射導致的惡病質,直接提升生存質量。
(3) 腸黏膜保護(圖2)
數據:Hs減輕絨毛縮短/隱窩消失(HE染色),增加BrdU?增殖細胞,減少TUNEL?凋亡細胞。
意義:氫氣促進腸上皮再生,維持屏障完整性。
(4) 氧化應激與炎癥抑制(圖3)
數據:Hs提升SOD活性,降低MDA、8-OHdG、TNF-α、IL-6及MPO(中性粒細胞浸潤標志)。
意義:氫氣通過清除·OH阻斷氧化損傷鏈式反應,減輕全身炎癥。
(5) 細胞凋亡通路調控(圖4-6)
數據:Hm抑制ROS爆發(圖4),阻止線粒體膜電位崩潰(圖6A)、細胞色素c釋放(圖6B),下調Bax,上調Bcl-2/Bcl-xl(圖6D),抑制caspase-3/9活化(圖6C)。
意義:氫氣靶向線粒體凋亡通路,是核心保護機制。
5. 結論
1.氫氣有效防護輻射腸損傷:降低死亡率,改善腸道結構與功能。
2.機制明確:清除·OH減輕氧化應激,阻斷線粒體凋亡通路。
3.臨床潛力:氫氣作為選擇性抗氧化劑,安全性高,具轉化價值。
6. 丹麥Unisense電極的核心價值
(1) 技術突破性應用
原位氫濃度動態監測:
采用 Unisense氫微電極(檢測限未明,但達μM級精度)實時測量小鼠腸道黏膜氫濃度(圖1A)。
關鍵意義:首次揭示腹腔注射Hs后 氫在靶組織的藥代動力學特征(5分鐘達峰,25分鐘消退),為給藥時機提供直接證據。
(2) 科學貢獻
驗證氫氣遞送效率:
Unisense數據證實Hs能快速遞送氫至腸道黏膜(圖1A),排除“氫氣無法抵達靶部位”的質疑。
結合療效數據(如生存率提升),確立 氫濃度-療效正相關(補充數據示延遲30分鐘給藥失效)。
(3) 研究啟示
氫氣治療研究金標準:
Unisense的 毫秒級響應與 組織兼容性 為氣體治療研究設立技術標桿。
推動 實時藥代動力學監測范式,克服傳統離體檢測的時空局限性。
總結
本研究通過 Unisense電極的精準氫濃度監測,結合多尺度實驗,揭示氫氣通過清除·OH和阻斷線粒體凋亡通路減輕輻射性腸損傷。其技術價值在于:
1.遞送機制可視化:Unisense數據(圖1A)為氫氣靶向遞送提供不可替代的直接證據。
2.治療時間窗界定:氫濃度動態變化與療效關聯(補充圖1),指導臨床給藥方案優化。
3.方法學創新:在氣體治療領域,Unisense類原位傳感器是銜接氣體遞送與生物效應的關鍵工具。
這一工作不僅深化了氫氣輻射防護的機制認知,也為放療并發癥防治提供了新思路。