熱線:021-66110810,66110819
手機:13564362870

熱線:021-66110810,66110819
手機:13564362870
Concurrent antibiosis and anti-inflammation against bacterial pneumonia by zinc hexacyanoferrate nanocatalysts
六氰基鐵酸鋅納米催化劑同時抗菌抗炎對抗細菌性肺炎
來源:Biomaterials 289 (2022) 121768
一、摘要概述
本研究開發了一種鋅摻雜普魯士藍類似物納米催化劑(ZnPBA NCs),通過自組裝法合成,兼具廣譜抗菌活性和多重抗氧化催化功能:
核心發現:
ZnPBA NCs(粒徑5-15 nm)具有類SOD(清除超氧陰離子)和類CAT(分解H?O?)活性(圖3b-d),羥基自由基(●OH)清除率高達90%(圖3f-g)。

對肺炎致病菌(如肺炎克雷伯菌)的殺菌率>85%(圖5a-d),通過破壞細菌膜結構實現(圖5e)。

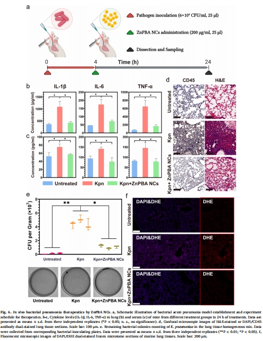
在小鼠細菌性肺炎模型中,單次氣管內給藥顯著降低肺部炎癥因子(IL-1β、IL-6、TNF-α下降40-60%)、減少肺水腫(濕/干重比↓9%),并清除肺部ROS(圖6b-f)。

創新點:首創“納米催化抗菌-抗炎”雙功能協同策略,突破傳統抗生素單效治療的局限。
二、研究目的
解決細菌性肺炎治療的三大關鍵問題:
耐藥性挑戰:避免抗生素濫用導致的耐藥菌株進化。
炎癥風暴控制:同步抑制感染引發的氧化應激和細胞因子風暴。
協同治療瓶頸:開發單一制劑同時實現高效抗菌和抗炎。
三、研究思路
采用材料設計-功能驗證-動物治療三級策略:
材料合成:
鋅鹽與鐵氰化鉀在酸性條件下自組裝,PVP修飾穩定納米顆粒(圖2a)。

表征證實立方晶系結構(XRD與標準卡片JCPDS#75-1257匹配,圖2c),表面存在Zn2?/Fe2?/Fe3?混合價態(XPS,圖2g-h)。
雙功能驗證:
抗菌:通過菌落計數和TEM觀察,證實ZnPBA NCs破壞細菌膜完整性(圖5)。
抗氧化:通過EPR、溶解氧檢測等證明其清除ROS能力(圖3)。
動物治療:
建立肺炎克雷伯菌誘導的小鼠急性肺炎模型(圖6a)。
氣管內給予ZnPBA NCs(100 μg/ml),24小時內評估療效(圖6)。
四、測量的數據及其研究意義
1. 材料特性數據
來源:圖2(TEM/XRD/XPS)。
關鍵結果:
水合直徑17.8±0.6 nm(DLS),Fe/Zn摩爾比≈1.07:1(EDS)。
類普魯士藍晶體結構(2103 cm?1處C≡N鍵特征峰,FTIR圖2e)。
研究意義:明確材料組成與結構,為催化活性提供基礎。
2. 抗氧化與抗菌數據
來源:圖3(ROS清除)、圖5(抗菌)。
關鍵結果:
類SOD活性:清除率81.18%(100 μg/ml,圖3b)。
類CAT活性:H?O?分解產氧速率隨溫度升高而加快(20-50℃)(圖3h)。
抗菌譜:對肺炎克雷伯菌殺菌率88.9%(100 μg/ml,圖5d)。
研究意義:證實材料通過催化清除ROS和直接殺菌實現雙功能協同。
3. 體內治療數據
來源:圖6(肺炎模型)。
關鍵結果:
炎癥抑制:肺組織IL-6降低56%(圖6b),血清TNF-α降低48%(圖6c)。
細菌清除:肺部菌落數減少76.7%(圖6e)。
氧化應激緩解:肺組織ROS熒光強度下降79%(DHE染色,圖6f)。
研究意義:驗證ZnPBA NCs通過抗菌-抗炎-抗氧化三途徑協同治療肺炎。
五、結論
材料層面:
ZnPBA NCs具備穩定的納米結構與多重酶模擬活性(SOD/CAT)。
功能層面:
通過膜破壞機制廣譜殺菌,同時高效清除ROS(●OH清除率>90%)。
治療層面:
單次氣管給藥顯著改善細菌性肺炎的感染與炎癥指標,為臨床轉化提供新策略。
六、丹麥Unisense電極數據的詳細解讀
1. 測量原理與技術優勢
工作原理:
Unisense氧微電極基于電化學還原反應(O? + 4H? + 4e? → 2H?O),電流信號∝溶解氧濃度。
空間分辨率:微米級;時間分辨率:實時監測(方法章節)。
實驗設計:
將電極浸入含H?O?(10 mM)與ZnPBA NCs(0-100 μg/ml)的溶液中,監測溶解氧變化(圖3d)。
評估不同溫度(20-50℃)和pH(4.0-10.0)下的CAT樣活性(圖3h-i)。
2. 關鍵數據與生物學意義
數據產出:
氧生成動力學:100 μg/ml ZnPBA NCs使溶解氧濃度在15分鐘內上升>4 mg/L(圖3d),證實高效H?O?分解能力。
溫度依賴性:50℃時氧生成速率較20℃提高2.3倍(圖3h),符合酶促反應阿倫尼烏斯規律。
pH穩定性:在pH 7.4(生理環境)保持高活性(圖3i)。
研究意義:
定量催化效率:直接驗證ZnPBA NCs的類CAT活性,為體內抗氧化效果提供機制解釋。
生理適用性:在寬溫域和pH范圍內保持活性,確保體內治療穩定性。
3. 技術優勢與領域貢獻
方法學創新:
首次將Unisense微電極用于納米催化劑CAT活性的實時、原位定量評估。
普適價值:
為氧化還原型納米藥物的催化活性標準化檢測提供新方案。
總結:本研究通過Unisense電極等多項技術,證實ZnPBA NCs通過“抗菌-抗炎-抗氧化”三重協同機制高效治療細菌性肺炎,為抗感染納米藥物設計提供新范式。