熱線:021-66110810,66110819
手機:13564362870

熱線:021-66110810,66110819
手機:13564362870
Ferrihydrite-mediated methanotrophic nitrogen fixation in paddy soil under hypoxia
缺氧條件下水稻土中水鐵礦介導的甲烷氧化菌固氮作用
來源:ISME Communications, 2024, 18(1), ycae030
《ISME通訊》,2024年,第18卷,第1期,文章編號 ycae030
摘要內容:
摘要指出甲烷氧化菌的生物固氮(BNF)對維持土壤肥力至關重要,但該過程長期被認為僅在富氧條件下發生。本研究通過水鐵礦(ferrihydrite)介導的缺氧水稻土微宇宙實驗,首次證實了缺氧條件下(0.27% O?)甲烷氧化菌可利用水鐵礦作為電子受體驅動固氮作用。關鍵發現包括:
水鐵礦依賴的甲烷氧化貢獻了81%的總固氮量,使1?N固定速率提升13倍(從0.02增至0.28 μmol 1?N?·g?1干土·d?1)。
DNA穩定同位素示蹤(DNA-SIP)表明Methylocystis、Methylophilaceae和Methylomicrobium是主導的甲烷氧化菌/甲基營養菌。
宏基因組分析揭示這些微生物可能通過核黃素和c型細胞色素介導電子傳遞實現水鐵礦還原。
研究目的:
探究缺氧水稻土中水鐵礦介導甲烷氧化菌固氮的可行性、效率及機制,闡明碳(甲烷)、氮(固氮)、鐵(水鐵礦還原)循環的耦合過程。
研究思路:
微宇宙實驗設計:在缺氧條件下(O?=0.27%),向水稻土中添加水鐵礦和甲烷(20%),設置對照組(無甲烷、無水鐵礦、無土壤等)。
過程驗證:監測甲烷消耗、Fe(II)生成和銨積累,結合13CH?和1?N?同位素示蹤量化固氮速率。
微生物鑒定:通過DNA-SIP和宏基因組分箱(binning)鑒定功能微生物及代謝途徑。
機制解析:電化學分析(如微分脈沖伏安法)和基因功能注釋揭示電子傳遞機制。
測量的數據及研究意義:
甲烷消耗量(圖1A、表2):證明水鐵礦顯著增強甲烷氧化,缺氧條件下甲烷氧化活性依賴于水鐵礦。
Fe(II)生成量(圖1B、表2):表明甲烷氧化耦合水鐵礦還原,Fe(II)積累與固氮正相關。
銨積累量(圖1C、表2):反映固氮產物,與Fe(II)生成強相關(R2=0.94),證實鐵還原與固氮耦合。
13C/1?N同位素豐度(圖1D):13CH?和1?N?在微生物生物量中的富集,直接證明甲烷氧化菌同化碳源并固定氮氣。


pmoA/nifH基因表達量(圖2):水鐵礦添加顯著提升甲烷單加氧酶(pmoA)和固氮酶(nifH)的轉錄水平,表明水鐵礦激活相關功能基因。

DNA-SIP微生物群落(圖3):重密度同位素標記組分中Methylocystis、Methylophilaceae等富集,確認其參與甲烷氧化和固氮。

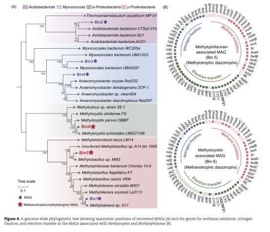
宏基因組代謝途徑(圖4-5):Methylocystis和Methylophilaceae的MAGs含完整固氮基因簇(nif)及電子傳遞基因(c-Cyts、核黃素合成基因),揭示其獨立或協同鐵還原菌介導電子傳遞的能力。


結論:
水鐵礦介導的甲烷氧化使缺氧水稻土固氮速率提升13倍(0.28 μmol N?·g?1干土·d?1),貢獻81%的總固氮量。
Methylocystis、Methylophilaceae和Methylomicrobium是主導功能菌,可能通過核黃素和c型細胞色素獨立還原水鐵礦,或與鐵還原菌(如Geobacter)協同完成電子傳遞。
該過程揭示了甲烷氧化菌在缺氧土壤中耦合碳、氮、鐵循環的新途徑,為減少農業氮肥依賴及稻田溫室氣體減排提供理論依據。
Unisense微電極數據的意義:
使用丹麥Unisense微電極(結合Sensor Trace Pro軟件)精確測量溶解氧(DO),確認微宇宙中缺氧環境(DO~0.1 mg·L?1)。該數據的研究意義在于:
嚴格量化實驗系統的缺氧程度(0.27% O?),排除傳統好氧甲烷氧化的干擾。
為"缺氧條件下鐵依賴甲烷氧化(Fe-AMO)驅動固氮"的核心結論提供關鍵環境參數支撐。
驗證水稻根際典型缺氧場景的模擬可靠性,增強研究的環境相關性。