熱線:021-66110810,66110819
手機:13564362870

熱線:021-66110810,66110819
手機:13564362870
Biomimetic Nanomedicine Targeting Orchestrated Metabolism Coupled with Regulatory Factors to Disrupt the Metabolic Plasticity of Breast Cancer
靶向調控因子耦合協調代謝的仿生納米藥物破壞乳腺癌代謝可塑性
來源:ACS Nano
美國化學學會納米
摘要內容
摘要提出了一種集成納米藥物(RGFM),通過同時靶向葡萄糖和谷氨酰胺代謝、抑制關鍵調控因子mTOR和HIF-1,并阻斷自噬營養回收,破壞乳腺癌的代謝可塑性。該納米藥物由葡萄糖氧化酶(消耗葡萄糖)、雷帕霉素(抑制谷氨酰胺代謝并干擾mTOR/HIF-1)和硫化鐵(在酸性腫瘤微環境中產生活性氧羥基自由基)組成。實驗表明,該策略可協同耗盡乳腺癌營養池,抑制腫瘤生長和轉移,且對三陰性乳腺癌效果顯著。
研究目的
開發一種靶向乳腺癌代謝可塑性的納米藥物,解決單一營養剝奪療法因代謝補償機制失效的問題,通過同時阻斷葡萄糖/谷氨酰胺代謝、抑制關鍵調控因子(mTOR/HIF-1)及自噬營養回收,實現高效抗腫瘤效果。
研究思路
納米藥物設計:
以葡萄糖氧化酶為載體,通過"展開-折疊"技術包載雷帕霉素(RG)。
表面沉積硫化鐵(RGF),再包裹腫瘤細胞膜(RGFM)增強靶向性(圖2A)。

體外機制驗證:
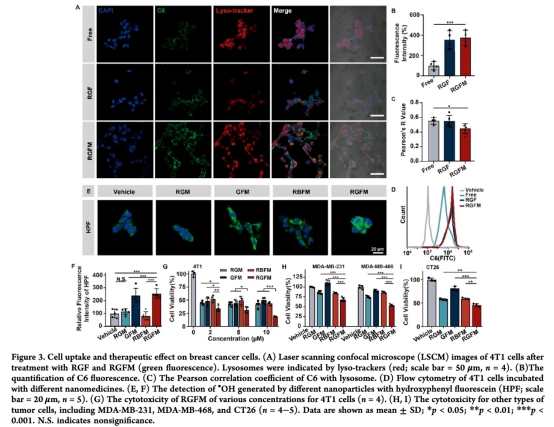
消耗葡萄糖并產生活性氧(圖2J-K, 圖3E-F)。

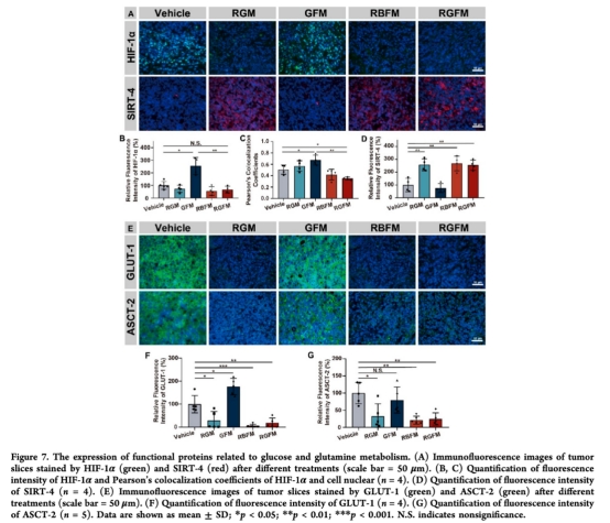
抑制mTOR/HIF-1通路,上調SIRT-4抑制谷氨酰胺代謝(圖4A-B)。

促進自噬體形成但阻斷自噬體-溶酶體融合,阻止營養回收(圖5A-H)。

體內療效評估:
驗證腫瘤靶向積累(圖6A-B)及抑瘤效果(圖6C-D)。

比較乳腺癌(4T1)與結腸癌(CT26)的療效差異(圖6E-F)。
分析代謝組學變化(圖8)和關鍵蛋白表達(圖7)。


測量數據及研究意義(標注來源圖/表)
納米材料表征(圖2B-H):
尺寸(~190 nm)、電位(-25 mV)、球形結構及FeS沉積(TEM/EDS)。
意義:證實納米藥物成功構建,穩定性及酸響應性(pH 6.5釋放Fe2?)支持腫瘤靶向遞送。
生物活性驗證(圖2J-K, 圖3E-F):
葡萄糖氧化酶活性(H?O?生成及氧消耗,Unisense氧電極測量)。
羥基自由基(HPF熒光)。
意義:丹麥Unisense氧電極數據(圖2K)顯示,隨藥物濃度增加,溶解氧從約250 μM降至接近零,直接證明葡萄糖氧化酶有效消耗腫瘤微環境氧氣,創造缺氧條件并啟動后續Fenton反應。
細胞機制(圖3-5):
細胞攝?。▓D3A-D)、凋亡(圖5K-L)及關鍵蛋白(LC3-II/p62, SIRT-4/HIF-1α)。
意義:RGFM促進自噬體積累(LC3-II↑)但阻斷降解(p62不變),誘導凋亡(caspase-3/8激活)。
體內療效(圖6-7):
腫瘤靶向積累(圖6A-B)、抑瘤率81.05%(圖6C-D)、轉移抑制(圖6H)。
意義:膜包被提升腫瘤蓄積,雙重代謝阻斷顯著抑制三陰性乳腺癌生長。
組學分析(圖4C-E, 圖8, 圖9):

轉錄組(下調elf3/sgk2等代謝基因,圖4C)。
代謝組(葡萄糖/谷氨酰胺通路紊亂,圖8C)。
意義:乳腺癌比結腸癌更依賴mTOR/HIF-1(圖9A-D),解釋療效差異。
結論
成功構建仿生納米藥物RGFM,實現葡萄糖氧化酶高效負載(93.3%)及腫瘤靶向遞送。
通過三重機制協同抗腫瘤:
葡萄糖氧化酶消耗葡萄糖/氧氣;
雷帕霉素抑制谷氨酰胺代謝并阻斷mTOR/HIF-1反饋;
FeS介導羥基自由基破壞自噬營養回收。
該策略顯著抑制三陰性乳腺癌(4T1/MDA-MB-231)生長和轉移(抑瘤率81.05%),但對結腸癌效果較弱,因乳腺癌更依賴mTOR/HIF-1調控代謝可塑性。
臨床潛力:為靶向代謝的三陰性乳腺癌治療提供新策略。