熱線:021-66110810,66110819
手機:13564362870

熱線:021-66110810,66110819
手機:13564362870
Apoptosis releases hydrogen sulfide to inhibit Th17 cell differentiation 凋亡釋放硫化氫抑制Th17細胞分化
來源:Cell Metabolism 36, 78–89.e1–e5, January 2, 2024
1. 摘要核心內容
核心發現:凋亡細胞是內源性硫化氫(H?S)的重要來源,其釋放的H?S通過硫化修飾硒蛋白Sep15的C38位點(Sep15C38),促進STAT1磷酸化并抑制STAT3磷酸化,從而抑制Th17細胞分化,維持免疫穩態并改善系統性紅斑狼瘡(SLE)表型。
關鍵證據:凋亡缺陷小鼠(MRL/lpr和Bim?/?)H?S水平降低且Th17細胞異常增多;外源性H?S或凋亡囊泡(apoVs)可逆轉表型。
2. 研究目的
核心問題:探究凋亡過程是否參與內源性H?S生成,以及H?S如何調控免疫穩態(尤其Th17分化)和SLE疾病進展。
科學缺口:既往已知凋亡維持免疫穩態、H?S調控免疫,但二者關聯未知;Th17異常分化是SLE關鍵機制,其調控途徑不明。
3. 研究思路
采用"表型-機制-應用"三級遞進策略:
表型層:
凋亡缺陷小鼠(MRL/lpr、Bim?/?)→ H?S水平↓ + Th17↑ + SLE表型(圖1, 3)。
H?S缺陷小鼠(CBS?/?、CSE?/?)→ SLE樣表型 + Th17↑(圖3)。


機制層:
凋亡細胞直接產生H?S(酶表達↑ + H?S釋放↑)(圖2)。

H?S通過硫化Sep15C38調控STAT1/STAT3磷酸化,抑制Th17分化(圖5, 6)。


應用層:
誘導凋亡(STS)或給予apoVs → H?S↑ → 改善SLE(圖4, 7)。
apoVs繼承親代細胞H?S生成能力,且依賴此功能治療SLE(圖7)。


4. 關鍵數據測量及意義
(1)H?S水平與凋亡關聯
數據來源:
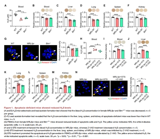
圖1A-B, E-N:凋亡缺陷小鼠(MRL/lpr、Bim?/?)血液/組織中H?S↓;STS誘導凋亡后H?S↑,Z-VAD(凋亡抑制劑)阻斷此效應。
圖2A-F:凋亡細胞(mBMSCs、PBMCs、CD4?T)上清H?S↑(STS/UV誘導),Z-VAD抑制。
意義:首次證明凋亡是內源性H?S的重要來源,凋亡缺陷導致H?S缺乏。
(2)H?S與SLE表型
數據來源:
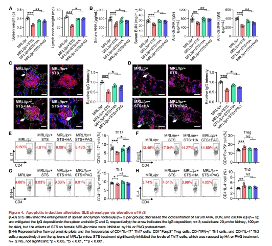
圖3:H?S缺陷小鼠(CBS?/?、CSE?/?)出現SLE表型(脾/淋巴結腫大↑、ANA/dsDNA↑、腎損傷、Th17↑)。
圖4A-D, S3:STS誘導凋亡改善SLE表型,但H?S抑制劑(HA/PAG)阻斷療效。
意義:H?S是凋亡改善SLE的核心介質,直接關聯凋亡-H?S-免疫穩態。
(3)Th17分化調控機制
數據來源:
圖4E-H, 5A-B:H?S(NaHS)抑制Th17分化(流式+基因表達↓),H?S抑制劑(HA)促進分化。
圖5C-J, S5:H?S硫化Sep15C38;突變Sep15C38A或敲低Sep15消除H?S抑制效應。
圖6A-I:H?S-Sep15促進STAT1磷酸化/核轉位,抑制STAT3磷酸化;STAT1敲減后H?S失效。
意義:揭示H?S→Sep15硫化→STAT1/STAT3信號軸是調控Th17分化的新通路。
(4)apoVs的H?S生成與治療作用
數據來源:
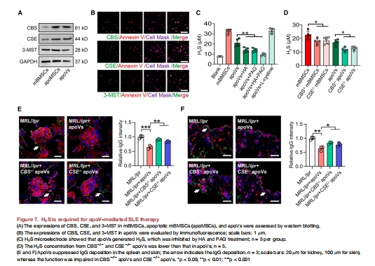
圖7A-D, S7:apoVs表達CBS/CSE/3-MST并生成H?S;CBS?/?或CSE?/?來源apoVs的H?S↓。
圖7E-F, S7E-H:野生型apoVs改善SLE,但CBS?/?或CSE?/?來源apoVs無效。
意義:apoVs是凋亡代謝產物,繼承H?S生成能力,為SLE治療提供新策略。
5. 核心結論
凋亡是內源性H?S的關鍵來源,凋亡缺陷導致H?S缺乏,引發Th17異常分化和SLE。
H?S通過硫化修飾Sep15C38,激活STAT1/抑制STAT3,負調控Th17分化。
凋亡囊泡(apoVs)可生成H?S,其治療SLE的作用依賴H?S產生能力。
理論突破:建立"凋亡-H?S-Sep15/STAT-Th17"軸,為免疫代謝調控提供新范式。
6. Unisense微電極數據的詳細解讀
數據來源
圖1A-B, E:檢測MRL/lpr小鼠血液/組織H?S(凋亡缺陷時↓,STS誘導后↑)。
圖2A-B:量化凋亡細胞上清H?S濃度(STS/UV處理后↑,Z-VAD抑制)。
圖7C-D:apoVs釋放H?S的直接證據(野生型apoVs vs. CBS?/?/CSE?/? apoVs)。
技術原理
Unisense H?S微電極通過電化學傳感器實時檢測H?S濃度,靈敏度達nM級,可動態監測生物樣本中H?S的釋放動力學。
研究意義
直接定量證據:
首次精確量化凋亡細胞及apoVs的H?S釋放量(圖2A-B:凋亡細胞上清H?S↑2-3倍;圖7C:apoVs生成H?S≈10 μM),排除間接代謝干擾。
時空動態關聯:
結合圖2E-F,發現凋亡早期(3-6 h)H?S生成峰值,與CBS酶表達高峰同步,揭示凋亡進程與H?S產生的動態偶聯。
機制驗證關鍵:
圖7C-D中,CBS?/? apoVs的H?S生成↓70%,直接證明apoVs的H?S依賴親代細胞酶活性,為其治療功能提供機制支撐。
生理相關性:
圖1A-B顯示凋亡缺陷小鼠血液H?S↓50%,與SLE嚴重度正相關,確立H?S作為疾病生物標志物的潛力。
結論價值
Unisense數據是貫穿研究的 "量化基石" ,從動物模型(圖1)→細胞機制(圖2)→治療應用(圖7)全程提供 直接、動態、高靈敏度 的H?S證據,使"凋亡作為H?S來源"這一創新論點具備不可辯駁的實驗支撐。
總結:本研究開創性地揭示凋亡-H?S-Th17軸,闡明Sep15硫化修飾的分子機制,為SLE等自身免疫病提供凋亡調控代謝微環境的新治療范式。Unisense微電極數據在量化H?S動態變化中發揮核心作用,是機制深化的關鍵技術保障。