熱線:021-66110810,66110819
手機:13564362870

熱線:021-66110810,66110819
手機:13564362870
慢性肝病(CLD)常由肝脂肪變性、炎癥和纖維化引起,并成為肝硬化和肝癌的主要誘因。分子氫(H 2)是一種新興的廣譜抗炎分子,能夠在Fe-卟啉的催化氫化作用下中和包括·OH在內的細胞毒性氧自由基,在炎癥反應中表現出明顯的治療和無毒作用。能夠改善肝臟炎癥和代謝功能障礙,與傳統抗CLD藥物相比在生物安全性方面具有明顯優勢,但現有的H2給藥途徑無法實現肝-H 2的靶向高劑量遞送,嚴重限制了其抗CLD功效。多項臨床試驗一致表明,通過飲用富氫水(HRW)可以改善CLD中的炎癥和代謝功能障礙。但每天的飲水量有限,H2的飽和溶解度相當低(在1個大氣壓下為1.6 mg/L),導致H2劑量相對較低,因此治療效果有限。氫氣吸入是另一種流行的抗CLD氫氣給藥途徑,但其高分散性和低溶解度導致肝臟中的低效積累,嚴重限制了氫氣吸入療法的抗CLD療效。H2的肝臟靶向高劑量遞送仍然是CLD的H2治療的挑戰。納米材料已被證明可在傷口愈合和癌癥化學療法中提供增強的治療效果。
近年來納米藥物在氧化應激誘導的疾病中表現出優異的生物安全性、增強的特異性,提供了有前途的治療策略。本研究工作中,研究人員提出了用于CLD治療的局部氫捕獲和催化羥基自由基(·OH)氫化的概念。輕、中度非酒精性脂肪性肝炎(NASH)模型小鼠先靜脈注射PdH納米顆粒,整個治療期間每日吸入4%氫氣3 h。治療結束后,每天肌注谷胱甘肽(GSH)以輔助Pd排泄。
Unisense微電極系統的應用
使用氫微電極(Unisense)原位測量中度NASH小鼠肝臟中的H2濃度來確定體內氫捕獲情況。NASH小鼠靜脈注射10 mg/kg Pd顆粒,12 h后,吸入4%氫氣3 h。吸入氫氣后,通過腹膜內注射7 mL/kg 20%氨基甲酸乙酯立即麻醉小鼠。腹部正中切口暴露肝臟,Clark型氫氣微電極插入肝臟1mm,檢測局部H 2。實時集中麻醉和微電極穩定的整個過程僅用了3分鐘,并且在個體之間是一致的。僅使用不注入Pd的氫氣吸入作為對照,以區分肝臟中Pd納米粒子的局部氫捕獲能力。
實驗結果
體外和體內概念驗證實驗證實,Pd納米顆粒在靜脈注射后可在肝臟中靶向蓄積,并發揮氫捕獲器和·OH過濾器的雙重作用,局部捕獲/儲存肝臟-在每日氫氣吸入過程中通過H2并快速催化·OH氫化成H2O。該療法通過展示廣泛的生物活性,包括調節脂質代謝,顯著改善氫療法在預防和治療NASH方面的效果和抗炎。Pd在治療結束后在GSH的協助下可大部分消除。
圖1、Pd納米粒子在肝臟中進行局部氫捕獲和催化?OH氫化的治療策略和機制示意圖。
圖2、Pd納米粒子的尺寸表征、氫捕獲和催化氫化特性。PdH(A)和Pd納米粒子(B)的HR-TEM圖像(插入圖像是相應的選定區域電子衍射圖)、它們的水合直徑分布(C)、模擬的局部氫捕獲圖(D)和相應的紫外吸收演變(E)用于監測動態過程(F),模擬催化加氫圖示(G)和相應的UV吸收演化(H)用于監測動態過程(I)。
圖3、Pd納米顆粒在NASH模型中的肝臟靶向積累、局部氫捕獲和催化氫化行為。靜脈注射后Pd納米顆粒的生物分布和肝內滯留(A),通過氫電極實時原位監測NASH小鼠注射Pd和3小時氫氣吸入后肝臟中的氫濃度(n=6)(B),Pd納米顆粒催化氫化清除NASH小鼠肝臟中·OH的能力(C)。
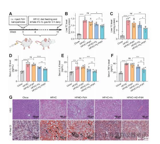
圖4、PdH注射加氫氣吸入預防輕度NASH的治療效果。輕度NASH預防(A)、肝臟總膽固醇(B)和甘油三酯(C)含量、涉及IL-1β(D)、IL-6(E)和TNF-α(F)的全身炎癥水平的治療程序,以及治療結束時肝切片的H&E和油紅O染色(黑色箭頭指向代表中性甘油三酯和脂質的紅點)圖像(G)。
圖5、PdH注射加氫氣吸入緩解中度NASH的治療效果。模型構建和治療程序(A),血清細胞因子水平包括IL-1β(B),IL-6(C),TNF-α(D),IHC和α-SMA,CD68和F4/80的免疫熒光檢測肝切片(E)的水平,以及治療結束時肝切片的H&E、油紅O(指向代表中性甘油三酯和脂質的紅點的黑色箭頭)和馬松三色染色(藍色代表膠原蛋白)圖像(F)。
結論與展望
本研究提出了局部氫捕獲和催化氫化抗CLD的新治療理念,并通過PdH納米粒子注射與氫氣吸入相結合的體外和體內成功驗證了這一理念。在輕度和中度NASH模型中,研究證實我們的治療策略通過改善肝臟脂質代謝和局部/全身炎癥顯著增強氫氣吸入的結果。考慮到分子氫和Pd納米粒子的生物安全性、單劑量注射PdH與吸入氫氣相結合的成本效益以及肝臟靶向作用,所提出的治療概念是臨床預防和治療CLD的有前途的策略。
相關新聞