熱線:021-66110810,66110819
手機:13564362870

熱線:021-66110810,66110819
手機:13564362870
3.結果
3.1.支架的形態和機械性能
我們先前建立了一個將GYY摻入SF基支架的制造工藝。圖1顯示通過FE-SEM收集的支架形態代表性圖像(圖1A)和通過共聚焦顯微鏡的3D支架重建(圖1B)的SF_GYY 5%支架。SF、SF_GYY 1.25%和SF_GYY 5%支架顯示相似的形態特征(數據未顯示):高度多孔的海綿狀結構,具有圓形孔均勻分布和廣泛互連。孔尺寸在80μm和350μm之間。機械壓縮測試顯示所有支架具有相似的應力-應變曲線profile(圖1C)和相似的楊氏模量值(圖1D):SF為135.5±7.5kPa;SF_GYY 1.25%為128.0±13.3 kPa;SF_GYY 5%為122.2±5.9kPa。差異無統計學意義,表明GYY加載過程不影響SF基質的原始彈性properties。
3.2.hMSCs在SF_GYY支架中培養保持活力和增殖能力
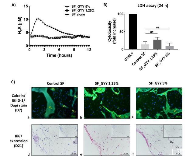
為了確認H?S釋放支架(SF_GYY)可以從H?S特性中受益并改善hMSCs的成骨分化,我們首先評估了12小時內的H?S釋放,而不是先前的2.5小時評估。如圖2A所示,當SF_GYY支架置于水溶液中時,H?S在至少12小時的時間跨度內釋放。我們證明了H?S釋放的動力學取決于加載的GYY量。特別是,SF_GYY 1.25%在整個實驗期間產生約3.5μM的穩定H?S釋放。相反,SF_GYY 5%在前3小時釋放增加的H?S濃度,峰值約為10μM;隨后,H?S水平緩慢下降,達到與SF_GYY 1.25%相似的濃度。
為了排除短期細胞毒性,我們在用hMSCs接種支架后24小時進行LDH測定。如圖2B所示,與對照SF相比,SF_GYY 1.25%或SF_GYY 5%均未顯示任何顯著的LDH釋放增加。通過用去污劑處理細胞產生的陽性對照誘導了LDH的實質性增加。
最后,我們分析了H?S對在生物反應器內支架中在成骨刺激下培養的hMSCs的影響。如H&E染色所示,支架隨時間被hMSCs越來越多地定殖(補充圖2)。Calcein/EthD-1(圖2Ca-c;D7)和Ki67染色(圖2Cd-f;D21)證實hMSCs是存活和增殖的。此外,與圖2A所示的SF_GYY 5%更高的H?S釋放一致,我們發現在D7和D21,SF_GYY 5%始終顯示出比SF_GYY 1.25%更高的礦化(數據未顯示)。基于此證據,我們隨后的實驗集中在SF_GYY 5%與對照SF上。
3.3.SF_GYY 5%增加成骨相關、整合素和血管生成基因的mRNA表達
為了識別H?S誘導的潛在靶基因,我們研究了一組參與骨化、成骨細胞分化、骨礦物代謝的基因的表達。這些數據的摘要報告在補充表1和2中,其中數據分別表示為與D0相比的倍數變化,以及所有時間點與對照SF支架相比的倍數變化。圖3代表了這些基因中選擇的mRNA表達。這些數據顯示,在SF_GYY 5%與對照SF中,mRNA在成骨過程中受到不同的調節。雖然在對照SF中,ALP、BGLAP、RUNX2、DLX-5、BMP4、BMPR1A、BMPR2和COLLXV的表達僅在D21實質性增加,但在SF_GYY 5%中,它們在培養早期D7就顯示出顯著上調的趨勢,并在D21進一步增加。特別是,與基線表達相比,在SF_GYY 5%中培養的hMSCs在D21時ALP和BGLAP顯著上調(p<0.0001)。值得注意的是,BMPR2受體和DLX-5(一種BMP信號分子)在D21時在SF_GYY 5%中與對照SF相比顯著上調。此外,它們在D0時甚至已經顯著上調(p<0.05),從而表明H?S也可能獨立于成骨刺激啟動成骨分化。
補充表1提供了成骨相關基因的更廣泛概述。與基線相比,在D7時,SF_GYY 5%中24%的基因上調超過2倍,而對照SF為8%。在D21時,與基線相比,SF_GYY 5%(65%)和對照SF(62%)中高百分比的基因上調。雖然這些上調大多數未達到統計學顯著性,可能由于原代hMSCs的供體間變異性,我們發現了一些顯著上調。軟骨寡聚基質蛋白(COMP)在D7時在SF_GYY 5%和對照SF中均顯著上調(p<0.05);SMAD家族成員5(SMAD5)和轉化生長因子β受體2(TGFBR2)在D21時在對照SF中顯著上調(p<0.05)。補充表2比較了每個時間點SF_GYY 5%與對照SF的基因表達,并指出mRNA表達的增加在D7達到峰值。
此外,我們的數據顯示,在SF_GYY 5%中,整合素的表達高于對照SF(補充表2)。特別是,如圖4所示,我們發現雖然ITGA2在成骨過程中在對照SF中下調(p<0.0001),但在SF_GYY 5%中未下調,導致在D21時SF_GYY 5%中的ITGA2量高于對照SF(p<0.0001)。此外,ITAG1在D7和D21時在SF_GYY 5%中顯示出顯著上調的趨勢。
最后,如圖4所示,主血管生成因子VEGF A及其受體FLT-1的表達量隨時間穩步增加,并且在SF_GYY 5%中比對照SF更高。雖然FLT-1的上調未達到統計學顯著性,但與基線相比,SF_GYY 5%中VEGF A在D21時顯著增加(p<0.0001),并與對照SF相比也顯著增加(p<0.0001)。
3.4.SF_GYY 5%促進提前和增強的礦化
為了研究支架內hMSCs的成骨表型,我們通過染色鈣和磷酸鹽/碳酸鹽(羥基磷灰石的兩個主要組成部分)來分析礦物沉積。
圖5A顯示了支架縱切面在D7時AR-S(a,b)和VK(c,d)染色的代表性圖片。這些數據表明,與對照SF(圖5Aa-c)相比,SF_GYY 5%支架(圖5Ab-d)中的礦物沉積更早且更明顯。到D21的后期時間點,對照SF中的礦物沉積也增加了(圖5Be-g),同時證實SF_GYY 5%中的礦物含量更高(圖5Bf-h)。這些數據證實了我們先前關于hMSCs二維成骨培養的數據,該數據表明GYY在培養早期D7即可誘導礦化(補充圖3)。
圖6顯示了在更高放大倍數下D0和D21的代表性圖片。雖然在D0時已經觀察到AR+細胞(圖6Aa-b),但磷酸鹽/碳酸鹽在培養后期才出現,因為對照SF和SF_GYY 5%在D0時均未顯示VK+染色(圖6Ac,d)。hMSCs早期產生鈣,與H?S的存在和成骨刺激無關,這可能歸因于播種階段的高流速(播種時3 ml/min,培養時0.3 ml/min),因為已經強調hMSCs的成骨行為依賴于所應用的灌注速率。
在后期時間點,礦物沉積與構建體內的hMSCs(圖6Be,f,g,h)和SF基質(圖6Ci,j,k,l)共定位。此外,在SF_GYY 5%中以及SF基質更致密的部位(在支架縱切面的每個圖片底部可見;圖5),AR-S+和VK+染色更為明顯。
最后,在動態培養下灌注支架的培養基中發現了一群非粘附的hMSCs。當收集培養基并放入培養瓶時,細胞在72小時內形成類似于CFU-F集落的聚集體(補充圖4a-c)。只有從H?S釋放支架獲得的細胞形成了AR-S+集落(補充圖4e-f)。
總體而言,這些數據表明,支架釋放的H?S不僅能夠增加礦物沉積的量,而且與在對照SF中培養的hMSCs相比,還能提前礦物沉積。
3.5.SF_GYY 5%增加成骨和血管生成標志物的蛋白表達
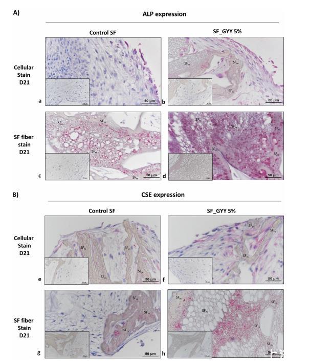
為了進一步確定GYY誘導向成骨分化進展的能力,我們使用免疫組化分析ALP和CSE的表達,CSE是負責H?S生成的關鍵酶之一,我們最近描述其與hMSCs的成骨分化相關。圖7顯示了培養D21時細胞(圖7Aa,b)和SF基質內(圖7Ac,d)ALP染色的高放大倍數代表性圖片。與對照SF(圖7Aa,c)相比,SF_GYY 5%(圖7Ab,d)顯示ALP表達增加。特別是,我們觀察到與對照SF相比,SF_GYY 5%的細胞內部(圖7Aa-b)和SF基質內部(圖7Ac-d)的ALP+表達大幅上調。
在對照SF的hMSCs(圖7B e)和SF基質孔隙內(圖7Bg)檢測到D21時有適度的CSE表達;相反,SF_GYY 5%在同一時間點顯示CSE表達顯著增加(圖7Bf,h)。此外,H?S刺激也在細胞播種后僅24小時導致構建體內CSE表達增加(數據未顯示),表明存在獨立于成骨刺激的正反饋環。
最后,我們評估了VEGF A的蛋白表達。我們發現從D0的早期時間點開始,SF_GYY 5%中的VEGFA蛋白表達就高于對照SF(圖8a,b)。表達增加在D7達到峰值,此時VEGF A主要在細胞內表達,并且在表層(圖8c,d)和支架內部(圖8e,f)均高度表達。
3.6.SF_GYY 5%提前形成礦化-血管生成結節
H&E染色顯示,僅在D7的SF_GYY 5%中和D21的所有支架中,出現了一些讓人聯想到骨樣結節的細胞聚集體。進一步分析證實這些聚集體為AR-S+、VK+、ALP+、CSE+和VEGF+。這些數據表明它們可能被視為礦化-血管生成結節。
相關新聞