熱線:021-66110810,66110819
手機:13564362870

熱線:021-66110810,66110819
手機:13564362870
在上肢截肢后,中樞神經系統與肢體末端之間的通信通路被物理中斷。原本由數千個α型運動神經元精確調控的骨骼肌活動就此喪失,導致患者不僅失去肢體功能,也失去了通過自然神經通路表達運動意圖的能力。為重建這一通路,靶向肌肉再神經化(Targeted Muscle Reinnervation,TMR)技術應運而生。該技術通過外科手段將支配缺失肢體的周圍神經束移植至去神經化的殘余或移植肌肉中,使這些神經重新支配新的肌組織,從而保留其功能性輸出。
然而,傳統TMR面臨一個關鍵瓶頸:多個神經束常被引導至同一塊目標肌肉。當這些神經同時激活時,它們產生的肌電圖(EMG)信號在空間和時間上高度重疊,難以區分各自對應的運動意圖。這種信號混雜嚴重限制了假肢控制的自由度和特異性——系統無法判斷用戶是想“握拳”還是“伸展手腕”,因為兩者可能激活同一塊再神經化肌肉的不同神經輸入。
英國帝國理工學院Dario Farina團隊近期的研究突破,正是針對這一核心問題提出的系統性解決方案。他們并未依賴傳統的外科神經切斷以物理隔離信號源,而是另辟蹊徑:將多束神經同時再神經化至同一肌肉,并借助高密度微電極陣列(high-density microelectrode arrays)進行精細記錄,再結合先進的數學源分離算法,實現對混合EMG信號的“解卷積”。
這項工作的技術核心在于三重創新的融合:多神經元TMR手術設計、高密度微電極植入記錄、以及基于運動單位脈沖序列的計算解碼。
首先,在手術層面,研究團隊對上肢截肢患者實施了多束神經的協同再神經化。具體而言,他們將原本支配不同上肢功能(如屈指、伸腕、旋前等)的四組周圍神經分別移植至四塊獨立的目標肌肉。每塊肌肉因此接收來自多個功能相關神經束的支配。這種設計保留了神經原有的功能拓撲結構,避免了因神經切斷導致的信息丟失,同時也為后續信號分離提供了生物學基礎。
其次,在信號采集端,研究者采用了高密度微電極陣列植入技術。與傳統表面EMG電極僅能獲取宏觀肌肉活動不同,微電極陣列能夠以亞毫米級空間分辨率記錄肌肉內部多個位點的電活動。這種高維時空采樣能力,使得即使在同一肌肉內,來自不同神經束支配區域的局部場電位也能被有效捕捉。微電極的高選擇性成為后續信號分離的前提。
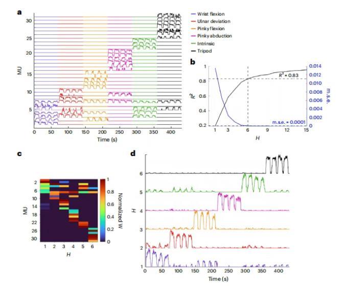
最關鍵的是第三步:數學源分離。研究團隊開發了一套基于運動單位動作電位(MUAP)模板匹配與脈沖序列反卷積的算法。通過對高密度EMG數據進行分解,他們成功將每塊再神經化肌肉的混合信號還原為多個獨立的運動單位脈沖序列(motor unit spike trains)。每個脈沖序列對應一個特定的α運動神經元及其支配的肌纖維群。
令人矚目的是,當受試者執行不同上肢功能任務(如抓握、捏取、旋臂等)時,這些解卷積出的運動單位并非隨機激活,而是呈現出明顯的集群分布。換言之,執行“握拳”任務時激活的一組運動單位,與執行“伸展手指”時激活的另一組,在神經編碼空間中形成可區分的聚類。這種功能特異性的神經集群,直接反映了中樞運動指令的原始組織邏輯。
這一發現具有雙重意義。其一,它驗證了即使在再神經化肌肉中,中樞神經系統仍能維持對不同運動功能的獨立編碼;其二,它證明無需物理切斷神經,僅通過計算手段即可實現多神經指令的分離。這極大簡化了手術流程,降低了神經損傷風險,同時提高了接口的長期穩定性。
更重要的是,該方法實現了“單肌肉多指令”的提取。傳統觀點認為,一塊肌肉只能對應一種控制信號。但本研究顯示,只要神經輸入來源多樣且記錄足夠精細,一塊再神經化肌肉可承載多個獨立的控制通道。這意味著在有限的殘肢空間內,可通過更少的肌肉移植實現更高的控制自由度——這對高位截肢患者尤為重要。
從技術路徑看,這項工作標志著生物神經接口從“粗粒度映射”向“細粒度解碼”的范式轉變。過去,假肢控制多依賴整體EMG幅度與預設動作的簡單映射(如EMG強=握緊,弱=松開)。而Farina團隊的方法則深入到運動單位層面,直接讀取神經系統的原始編碼單元。這種“自下而上”的解碼策略,更貼近生理機制,也為未來實現直覺式、低延遲、高自由度的假肢控制鋪平了道路。
值得注意的是,整個系統依賴于微電極陣列的長期穩定性和信號質量。雖然論文未詳述植入細節,但高密度微電極在慢性植入中的生物相容性、信號衰減及組織反應仍是臨床轉化的關鍵挑戰。此外,源分離算法的實時性與魯棒性也需在動態、噪聲環境下進一步驗證。
盡管如此,該研究無疑為神經假肢領域樹立了一個新標桿。它不再將神經信號視為不可分割的整體,而是將其視為可解析、可分離的信息流。通過微電極陣列這一“神經顯微鏡”,研究者得以窺見再神經化肌肉內部的精細神經活動圖譜,并據此重建用戶的運動意圖。
總結而言,Dario Farina團隊的工作展示了工程、神經科學與臨床醫學深度交叉的力量。他們沒有試圖改變神經的自然連接方式,而是通過高精度記錄與智能解碼,讓混雜的信號“各歸其位”。這種尊重生理、借力計算的思路,或許正是下一代神經接口發展的正確方向。
未來,若能將此類微電極-解碼系統與閉環感覺反饋結合,或將真正實現“有感覺、能思考、會執行”的智能假肢。而這一切的起點,正是那幾根植入肌肉的微電極,以及它們所捕捉到的、來自大腦深處的無聲指令。
相關新聞