熱線:021-66110810,66110819
手機:13564362870

熱線:021-66110810,66110819
手機:13564362870
Origin and fate of methane in the Eastern Tropical North Pacific oxygen minimum zone
北太平洋東部熱帶低氧區的甲烷的來源與歸宿
來源:The ISME Journal,2017, 1–14
論文摘要
摘要指出,海洋缺氧區(OMZs)蘊藏著海洋中最大的甲烷庫,但其來源和歸宿尚不清楚。本研究通過高分辨率水柱剖面,在全球最大的OMZ——東熱帶北太平洋(ETNP)的缺氧核心區發現了一個300米厚的甲烷富集層(濃度20-105 nM)。沉積物培養實驗確定了一個清晰的底棲甲烷源,位于OMZ與大陸架交匯處(350-650米水深),其通量反映了上覆缺氧水體的甲烷濃度。進一步的培養實驗表征了沉積物表層(即使在孔隙水中存在硫酸鹽和硝酸鹽的情況下)高達88 nmol g?1 day?1的產甲烷潛力。分子分析表明,這些產甲烷沉積物中的絕大多數(85%)甲基輔酶M還原酶α亞基(mcrA)基因序列與甲烷八疊球菌科(Methanosarcinaceae)聚類,該科能夠進行非競爭性產甲烷作用。使用13C-CH?的培養實驗表明,在OMZ內部及上方的水體中存在好氧和厭氧甲烷氧化的潛力。好氧和厭氧甲烷氧化的證據分別得到了顆粒性甲烷單加氧酶(pmoA)基因序列(與I型甲烷氧化菌和能夠進行亞硝酸鹽依賴型厭氧甲烷氧化(N-DAMO)的Candidatus Methylomirabilis oxyfera譜系相關)的證實。
研究目的
本研究的主要目的是:
定位甲烷來源:直接確定ETNP OMZ中大量甲烷的起源,是來自水體中有機質的分解,還是來自沿海或底棲來源。
量化關鍵過程:通過培養實驗和穩定同位素示蹤,直接測量沉積物的甲烷通量、產甲烷潛力以及水柱中的甲烷氧化速率,這是首次在海洋OMZ中進行此類直接測量。
驗證核心假設:驗證所有沉積物都含有活性產甲烷菌,但其活性受底層水溶解氧濃度控制;同時,從沉積物釋放的甲烷在向OMZ邊緣運移過程中,會被好氧和/或厭氧甲烷氧化菌氧化。
結合多學科證據:將生物地球化學測量數據與分子微生物學數據相結合,以更全面地理解全球最大OMZ中甲烷的起源和歸宿。
研究思路
研究遵循了“大范圍觀測-聚焦機制-多方法驗證”的思路:
區域調查:進行了兩次海上考察,首次(D373)沿92.5°W設置了6個“離岸”站點,重點構建水柱剖面(0-4000米),以界定OMZ范圍并定位甲烷峰值區。
重點采樣:第二次(JC097)集中在危地馬拉海岸外70-150公里的大陸架和斜坡區域,同時采集沉積物和水柱樣品。
過程量化:
沉積物作為甲烷源:使用沉積物柱狀樣培養,量化了沉積物-水界面的甲烷通量;通過沉積物泥漿培養,測定了不同深度層的產甲烷潛力。
水柱甲烷匯:使用13C標記的甲烷進行水樣培養實驗,量化了好氧和厭氧甲烷氧化的潛力,并設置了劑量響應實驗和N-DAMO驗證實驗。
微生物群落分析:對水體和沉積物樣品進行DNA提取,通過分析mcrA(產甲烷菌標志基因)和pmoA(甲烷氧化菌標志基因)的基因序列,揭示了驅動上述生物地球化學過程的微生物群落組成和分布。
測量數據及其研究意義
研究測量了多個方面的數據,其意義和來源如下:
水柱剖面數據(揭示甲烷分布與OMZ結構)
測量指標:溶解氧(DO)、甲烷(CH?)、亞硝酸鹽(NO??)的高分辨率垂直剖面。
研究意義:這些數據清晰地展示了ETNP OMZ的物理化學結構(圖1a, c),并明確顯示甲烷在缺氧核心區(230-600米)大量積累(圖1b),濃度遠高于大氣平衡值,最高值出現在靠近沉積物的底層水中。這直接表明OMZ是甲烷的“儲庫”,并將甲烷源指向了與大陸架相交的沉積物區域。

數據來源:圖1。
沉積物甲烷通量與產甲烷潛力(直接證明底棲甲烷源)
測量指標:沉積物核心釋放的甲烷通量;不同深度沉積物泥漿的產甲烷速率;孔隙水化學(硫酸鹽、硝酸鹽、亞硝酸鹽)和硫化氫(H?S)剖面。
研究意義:通量數據(圖2a)表明甲烷釋放通量在OMZ與海床接觸處(350-650米)最高,且通量與底層水甲烷濃度呈正相關(圖2b),強有力地證明了沉積物是水柱甲烷的重要來源。產甲烷潛力數據(圖2c和表1)發現產甲烷活動主要集中在沉積物最表層(0-2厘米),盡管該層存在高濃度的硫酸鹽和硝酸鹽,這暗示了非競爭性產甲烷作用的主導地位。H?S的檢測表明存在活躍的硫酸鹽還原過程。


數據來源:圖2a, b, c和 表1。
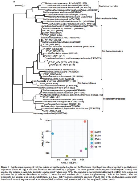
微生物基因序列(揭示驅動過程的微生物群落)
測量指標:沉積物中的mcrA基因序列(產甲烷菌);水體中的pmoA基因序列(甲烷氧化菌)。
研究意義:圖3a的系統發育樹顯示產甲烷菌群落以甲烷八疊球菌科(Methanosarcinaceae)為主,這類菌可利用甲基化合物進行非競爭性產甲烷,從微生物角度解釋了為何在硫酸鹽存在下仍能產甲烷。圖5a顯示好氧甲烷氧化菌主要為I型,且檢測到與N-DAMO相關的序列,從分子水平證實了水體中存在好氧和厭氧甲烷氧化的潛力。主坐標分析(PCoA)(圖3b, 5b)展示了群落結構的差異。


數據來源:圖3和 圖5。
水柱甲烷氧化潛力(量化甲烷的生物消耗過程)
測量指標:在添加13C-CH?的水樣培養中產生的13C標記溶解無機碳(13C-DIC)和(在N-DAMO實驗中)1?N標記氮氣(1?N-N?)。
研究意義:短期培養(圖4a)直接測得了甲烷氧化速率,證明該過程確實發生。長期培養和劑量響應實驗(圖4b和 表2)表明甲烷氧化菌群落在較寬的甲烷濃度范圍內都有活性,并估算了原位環境下的氧化速率。盡管N-DAMO的化學計量關系不典型,但13C-DIC和1?N-N?的同時產生表明存在與反硝化相關的甲烷氧化過程。


數據來源:圖4和 表2。
丹麥Unisense電極測量數據的研究意義
在研究中,Unisense微電極被用于兩項關鍵測量,其研究意義在于提供了高時空分辨率的原位微環境信息:
沉積物培養中溶解氧的精確控制與監測:在沉積物通量培養實驗中,研究人員在密封培養前,使用氮氣吹掃上覆水以去除氧氣。此時,他們使用Unisense氧微電極來驗證吹掃后水體的缺氧狀態(“precise concentration verified using an oxygen micro-sensor, Unisense”)。這確保了所有培養實驗的初始氧化還原條件一致且可控,這對于準確測量對氧氣極其敏感的產甲烷過程和甲烷通量至關重要。沒有這種精確測量,實驗條件的微小差異可能導致結果不可比或產生偏差。
沉積物孔隙水硫化氫(H?S)剖面的高分辨率測量:在部分沉積物柱中,研究人員從側面將Unisense H?S微電極插入沉積物,以2厘米為間隔測量了H?S的濃度剖面(“inserting a calibrated, miniaturised amperometric sensor(Unisense) into an extruded portion of the core, from the side, at 2cm intervals”)。這項測量結果(如圖2c中的空心三角所示)揭示了硫酸鹽還原這一重要厭氧過程的產物(H?S)在沉積物中的分布。其意義在于:
界定生化活動區:H?S峰值的出現深度(如25厘米處)指示了硫酸鹽還原活躍區的下界。
印證產甲烷環境:數據顯示產甲烷潛力最大的表層(0-2厘米)位于H?S峰值之上很遠的位置(>20厘米),這證實了產甲烷活動發生在硫酸鹽還原帶之前或之上,符合海洋沉積物的經典生化分層理論,進一步支持了非競爭性產甲烷是表層產甲烷主要途徑的結論。
總之,Unisense微電極的使用不僅保證了實驗條件的嚴謹性,更重要的是,它提供了關于沉積物內部微環境的高分辨率“快照”,這對于理解甲烷產生時伴隨的復雜生物地球化學循環(如硫循環)及其空間關系具有不可替代的價值。
研究結論
明確的底棲甲烷源:沉積物,特別是大陸架斜坡(350-650米)的表層沉積物,是ETNP OMZ中甲烷的主要來源。其產甲烷潛力很高,且主要由能夠進行非競爭性產甲烷的甲烷八疊球菌科所驅動。
甲烷的遷移與積累:底棲產生的甲烷進入水體,在OMZ的缺氧核心區(230-600米)積累形成甲烷富集層,并可以持續到離岸數百公里處。
活躍的水柱甲烷氧化:水柱中存在好氧和厭氧甲烷氧化過程,作為“生物過濾器”消耗甲烷,限制了其向大氣的釋放。檢測到的甲烷氧化菌群落(I型好氧菌和N-DAMO相關厭氧菌)支持了這一結論。
氧化還原環境的關鍵作用:底層水的氧濃度是控制沉積物甲烷釋放通量的關鍵因素。在缺氧水體覆蓋的沉積物區,甲烷通量最大。
對全球變化的啟示:在氣候變暖導致OMZ擴大的背景下,底棲甲烷源可能增強,并更靠近海表,而水柱甲烷氧化過程的效率將決定最終有多少甲烷進入大氣,從而影響全球氣候變化。
綜上所述,本研究通過多學科方法證實了ETNP OMZ中的甲烷主要來自大陸架邊緣沉積物的微生物產甲烷作用,并揭示了水柱中復雜的甲烷消耗過程,為了解海洋甲烷循環及其對氣候變化的反饋提供了重要見解。